循态量子“通量一体技术及产品”成功入选2025年度上海市网络安全产业创新攻关目录
发布时间:2025-10-29 

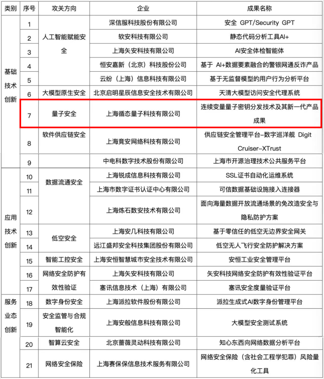
近日,上海市经济和信息化委员会正式公布《2025年度上海市网络安全产业创新攻关成果目录》(以下简称“创新攻关成果目录”)评审结果。本次共有21项创新成果脱颖而出,覆盖基础技术创新、应用技术创新、服务业态创新三大类别,循态量子自主研发的新一代量子安全产品成果——“通量一体技术及产品”,凭借领先的技术实力与突出的创新价值,成功入选基础技术创新板块,且是该目录中唯一聚焦量子安全攻关方向的成果。这一荣誉不仅彰显了循态量子在量子安全领域的技术突破,更标志着公司的创新能力获得行业高度认可。

图片

图 2025年度上海市网络安全产业创新攻关成果目录

 

创新攻关成果目录背景:聚焦产业创新,构建安全高地

为推动上海市网络安全产业高质量创新发展,加速优秀网络安全产品与解决方案的市场化、产业化进程,助力上海打造网络安全产业创新高地,上海市经信委于2025年7月正式启动“创新攻关成果目录”征集工作。活动旨在挖掘网络安全产业中的标杆企业与突破性成果,为产业发展树立创新典范。

本次发布的创新攻关成果目录,围绕21个关键创新技术攻关方向布局,具体涵盖人工智能赋能安全、大模型原生安全、量子安全、软件供应链安全、数据流通安全、低空安全、智能工控安全、网络安全防护有效性验证、数字身份安全、安全监管与合规、智能化、智算云安全、网络安全保险等领域,全面覆盖当前网络安全产业的核心需求与前沿赛道。

 

政策导向:量子科技成“十五五”重点,安全保障上升国家战略

10月24日上午,中共中央举行新闻发布会,深度解读党的二十届四中全会精神。会上明确,“十五五”规划建议将“前瞻布局未来产业”列为重要任务,提出推动量子科技等前沿技术转化为新经济增长点。这一部署标志着量子科技在“十五五”时期将进一步深度融入国家战略体系与产业发展全局。

近年来,量子计算技术实现跨越式发展,已从科研前沿领域逐步升级为国家战略核心方向,其对传统密码安全的威胁也从理论层面转向现实挑战。在此背景下,加快部署量子安全技术,不仅是网络安全领域的技术迭代升级,更是维护国家安全、保障数字主权的核心举措,具有重要的战略意义。

 

循态量子“通量一体技术”:打破技术壁垒,实现“量通融合”

作为本次唯一入选量子安全方向的成果,循态量子“通量一体技术及产品”始终以实际场景需求为导向,在技术架构与应用模式上实现关键突破。该技术的核心优势在于将量子密钥分发(QKD)网络与传统通信网络进行一体化融合,通过QKD设备小型化设计,将其以板卡形式集成至支持光纤通信的各类通信设备中。同时,技术采用密集波分等先进技术,使量子光信号与经典光信号可在同一光纤中稳定传输,让通信设备自身具备量子密钥生成、协商与分发的能力。目前,QKD板卡已可与数通设备、光传输设备(DCI/OTN)等主流通信设备实现深度适配与紧密融合,真正落地“通量一体”的量子安全数据传输应用,为各类行业场景提供高效、安全的通信保障。

 

未来规划:以创新为引擎,共建量子安全生态

此次成功入选“创新攻关成果目录”,是行业对循态量子技术实力与产品价值的高度认可也为公司后续发展注入更强动力。未来,循态量子将持续以技术创新为核心引擎,深化“量通融合”技术的研发与应用,同时积极携手运营商、各行业客户,共同构建开放、协同的量子安全服务生态,推动量子安全技术从“实验室”走向“千行百业”,为数字经济的安全发展保驾护航。

版权所有©上海循态量子科技有限公司